Skip to content Skip to sidebar Skip to footer

The Solar System Is Held Together By

New Unit Astronomy Structure Of The Universe Ppt Download

New Unit Astronomy Structure Of The Universe Ppt Download

The solar system is held together by. How did this help form the solar system. Isaac Newton theorized that the solar system is held together by gravity. We live on a planet called Earth.

How is the solar system held together Answers. Correct answer to the question How are planets and stars held together in the solar system. Find an answer to your question How is the solar system held together shotkobe1345 shotkobe1345 02232017 Biology Middle School answered How is the solar system held together 2.

Ligible calculate the motor inertia. It is also described as an amoeba-like cloud of particles but most of its frequencies are invisible. A complex system of moving masses held together by gravitational forces consisting of the Sun eight major planets and the their satellites dwarf planets the asteroids comets meteoroids and interplanetary dust.

Its gravity holds the solar system together keeping everything from the biggest planets to the smallest particles of debris in its orbit. A galaxy is a huge collection of gas dust and billions of stars and their solar systems all held together by gravity. How is the solar system held together.

As far as how gravity did that Newton just said that was just the way it. THE SOLAR SYSTEM IS HELD TOGETHER BY GRAVITY NEWTONS LAW OF UNIVERSAL from PHYS 1001 at The University of Sydney. Constant torque of 5Nm is applied to an unloaded motor at rest time t0The motor reaches a speed of 1800 rpm in 4 sec.

This confirmed Copernicus theory of our solar system. The simple answer with the fewest explanations necessary is gravity. Biology 21062019 1650 brenton14.

Temperature differences between nighttime and daytime on Earth are relatively small due to. A collection of thousands to billions of stars held together by gravity.

4 The Solar System Is Held Together By Gravity Newton S Law Of Universal Gravitation Not The Law Ppt Download

4 The Solar System Is Held Together By Gravity Newton S Law Of Universal Gravitation Not The Law Ppt Download

How Does Gravitational Force Hold The Solar System Together Quora

How Does Gravitational Force Hold The Solar System Together Quora

Visible Image Of The Sun The Sun The Sun Our Sole Source Of Light And Heat In The Solar System A Very Common Star A Glowing Ball Of Gas Held Together

Visible Image Of The Sun The Sun The Sun Our Sole Source Of Light And Heat In The Solar System A Very Common Star A Glowing Ball Of Gas Held Together

Our Solar System Journal Can You Name The 8 Planets In Our Solar System This Includes Earth Mercury Venus Earth Mars Jupiter Saturn Uranus Neptune Ppt Download

Our Solar System Journal Can You Name The 8 Planets In Our Solar System This Includes Earth Mercury Venus Earth Mars Jupiter Saturn Uranus Neptune Ppt Download

3 The Solar System Is Held Together By Gravity Ppt Download

3 The Solar System Is Held Together By Gravity Ppt Download

Sun Moon And Earth Overview Differentiated Lesson Prezentaciya Onlajn

Sun Moon And Earth Overview Differentiated Lesson Prezentaciya Onlajn

Ppt Overview Of The Solar System Powerpoint Presentation Free Download Id 5367265

Ppt Overview Of The Solar System Powerpoint Presentation Free Download Id 5367265

The Planets In Our Solar System Ppt Video Online Download

The Planets In Our Solar System Ppt Video Online Download

In Depth Our Sun Solar System Exploration Nasa Science

In Depth Our Sun Solar System Exploration Nasa Science

In Depth Sun Nasa Solar System Exploration

In Depth Sun Nasa Solar System Exploration

What Holds The Solar System Together By Erick Minnameier

What Holds The Solar System Together By Erick Minnameier

Solar System Vocabulary Storyboard Por Oliversmith

Solar System Vocabulary Storyboard Por Oliversmith

How Did The Solar System Form Space

How Did The Solar System Form Space

Solar System Vocabulary Flashcards Quizlet

Solar System Vocabulary Flashcards Quizlet

Natural Sciences Grade 8 Beyond The Solar System Youtube

Natural Sciences Grade 8 Beyond The Solar System Youtube

The Solar System

The Solar System

Not Your Elementary School Solar System Partnership For

Not Your Elementary School Solar System Partnership For

Ch9 Ppt Chapter 9 The Sun Our Sole Source Of Light And Heat In The Solar System A Common Star A Glowing Ball Of Gas Held Together By Its Own Gravity

Ch9 Ppt Chapter 9 The Sun Our Sole Source Of Light And Heat In The Solar System A Common Star A Glowing Ball Of Gas Held Together By Its Own Gravity

Ppt Stars Planets Powerpoint Presentation Free Download Id 6261116

Ppt Stars Planets Powerpoint Presentation Free Download Id 6261116

The Formation Of The Solar System

The Formation Of The Solar System

Milky Way Galaxy

Milky Way Galaxy

Advanced Solar Theory Mt 5810 1 2 3

Advanced Solar Theory Mt 5810 1 2 3

The Sun Stars And Solar System

The Sun Stars And Solar System

Solar System

Solar System

Chapter 23 Touring Our Solar System The Solar

Chapter 23 Touring Our Solar System The Solar

Solar System Vocabulary Match Up

Solar System Vocabulary Match Up

The Structure Of Our Solar System Alice Wang Final Version

The Structure Of Our Solar System Alice Wang Final Version

The Relationship Between By Jada Wells

The Relationship Between By Jada Wells

2

2

Touring Our Solar System Ch 23 Ag Earth

Touring Our Solar System Ch 23 Ag Earth

A Star Is A Massive Luminous Sphere Of Plasma Held Together By Gravity Stars Range In Size From Neutron Stars Scale Of The Universe Our Solar System Jupiter

A Star Is A Massive Luminous Sphere Of Plasma Held Together By Gravity Stars Range In Size From Neutron Stars Scale Of The Universe Our Solar System Jupiter

How Our Solar System Formed Article Khan Academy

How Our Solar System Formed Article Khan Academy

Tiny Space Rock Particles Could Hold Secrets To Early Solar System Space

Tiny Space Rock Particles Could Hold Secrets To Early Solar System Space

How Our Solar System Formed Article Khan Academy

How Our Solar System Formed Article Khan Academy

Solar System Planets Teaching Planets Planet Resources Planet Facts Solar System Activities O Outer Space Activities Solar System Solar System Activities

Solar System Planets Teaching Planets Planet Resources Planet Facts Solar System Activities O Outer Space Activities Solar System Solar System Activities

Eyes On The Sky The Solar System Don Nardo 9780737712902 Amazon Com Books

Eyes On The Sky The Solar System Don Nardo 9780737712902 Amazon Com Books

What Is Galaxy In Universe Seniorcare2share

What Is Galaxy In Universe Seniorcare2share

Stars Are Held Together By Study Com

Stars Are Held Together By Study Com

Mega Space Mission Ages 10 18 Solar System Mercury Baamboozle

Mega Space Mission Ages 10 18 Solar System Mercury Baamboozle

Outside Solar Sys5 6 Unit Quiz Pdf Stars Solar System

Outside Solar Sys5 6 Unit Quiz Pdf Stars Solar System

In Depth Sun Nasa Solar System Exploration

In Depth Sun Nasa Solar System Exploration

A Huge Ball Of Gas Held Together By Gravity The Central Core Of A Star Is Extremely Hot And Produces Energy Some Of This Energy Is Released As Visible Light

A Huge Ball Of Gas Held Together By Gravity The Central Core Of A Star Is Extremely Hot And Produces Energy Some Of This Energy Is Released As Visible Light

David S Blog Solar System January 2014

David S Blog Solar System January 2014

Solar System And Space Objects Contd November 9

Solar System And Space Objects Contd November 9

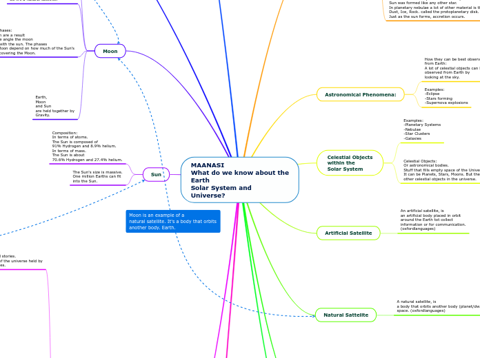
Maanasi What Do We Know About The Earth Mapa Mental

Maanasi What Do We Know About The Earth Mapa Mental

Solar System Smart Poly Chart As95014

Solar System Smart Poly Chart As95014

Exam 5 Solar System Psci 1030 Topics In Physical Science Docsity

Exam 5 Solar System Psci 1030 Topics In Physical Science Docsity

Ask Ethan Why Are Planets Always Round Big Think

Ask Ethan Why Are Planets Always Round Big Think

3

3

It is also described as an amoeba-like cloud of particles but most of its frequencies are invisible.

How is the solar system held together Answers. This is the photon belt or photon band. How is the solar system held together Answers. 2 Q6 Fill in the blanks in the concept chart given below Evolution of. The amount of space displaced by a solar system holds it together. Temperature differences between nighttime and daytime on Earth are relatively small due to. As far as how gravity did that Newton just said that was just the way it. Students can Download Science Term 3 Chapter 3 Universe and Space Science Questions and Answers Notes Pdf Samacheer Kalvi 8th Science Book Solutions Guide Pdf helps you to revise the complete Tamilnadu State Board New Syllabus and score more marks in your examinations. The hypothesis which states that the formation of the solar system in which the sun and planets condensed from a cloud of gas and dust nebular hypothesis in what.


The equation is carbon dioxide water glucose oxygen water and energy is required. 2 Get Other questions on the subject. 2 Q6 Fill in the blanks in the concept chart given below Evolution of. Which statement describes the reaction for cellular respiration. In the solar system sun moon and planets are held together in their respective positions by gravitational attractions the governing principle of which is the inverse square. THE SOLAR SYSTEM IS HELD TOGETHER BY GRAVITY NEWTONS LAW OF UNIVERSAL from PHYS 1001 at The University of Sydney. Tamilnadu Samacheer Kalvi 8th Science Solutions Term 3 Chapter 3 Universe and Space Science.

Post a Comment for "The Solar System Is Held Together By"